Web Analytics
Special Education Discipline Flow Chart
Disciplinary Protections For Students Not Determined Eligible For Special Education Wait How Does That Work Special Education Law Insights

Disciplinary Protections For Students Not Determined Eligible For Special Education Wait How Does That Work Special Education Law Insights

Discipline Flowchart

Discipline Flowchart

School Climate Handbook Discipline Flow Chart

School Climate Handbook Discipline Flow Chart

School Climate Handbook Discipline Flow Chart

Back To School Basics Part 8 Discipline Under Idea Nc Special Ed Law

Back To School Basics Part 8 Discipline Under Idea Nc Special Ed Law

Special Education Discipline Ppt Download

Special Education Discipline Ppt Download

Bisd Discipline Procedure Flowchart Student Behavior Chart School Wide Positive Behavior School Behavior Chart

Bisd Discipline Procedure Flowchart Student Behavior Chart School Wide Positive Behavior School Behavior Chart

Discipline In Schools

Discipline In Schools

Discipline Chart

Discipline Chart

Discipline Procedures Ppt Download

Discipline Procedures Ppt Download

Iep Eligibility Flow Chart Discipline Of Special Education Students Under Idea 2004 Flow Chart Special Education Special Education Students Education

Iep Eligibility Flow Chart Discipline Of Special Education Students Under Idea 2004 Flow Chart Special Education Special Education Students Education

Discipline Of Special Education Students Under Idea 2004 Flow Chart

Discipline Of Special Education Students Under Idea 2004 Flow Chart

Behavior Policies

Behavior Policies

Lps Multi Tiered Systems Of Support For Behavior Effective Procedures For Dealing With Problem Behavior

Lps Multi Tiered Systems Of Support For Behavior Effective Procedures For Dealing With Problem Behavior

Ppt Level 3 Incident Discipline Flowchart Powerpoint Presentation Free Download Id 2554754

Ppt Level 3 Incident Discipline Flowchart Powerpoint Presentation Free Download Id 2554754

Sage Books The General Educator S Guide To Special Education

Sage Books The General Educator S Guide To Special Education

Eligibility Flow Chart Hastings Elementary School

Eligibility Flow Chart Hastings Elementary School

Https Dese Mo Gov Sites Default Files Se Discipline Returning 2017 Pdf

Https Dese Mo Gov Sites Default Files Se Discipline Returning 2017 Pdf

Excellent Flow Chart For School Interventions And Who Is Responsible Pbis School Pbis Classroom Behavior Management

Excellent Flow Chart For School Interventions And Who Is Responsible Pbis School Pbis Classroom Behavior Management

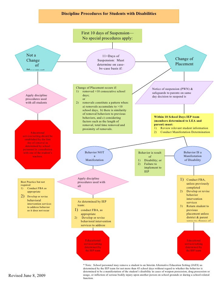
Discipline Procedures For Students With Disabilities

Discipline Procedures For Students With Disabilities

2

2

Special Education Handbook

Special Education Handbook

Positive Behavior Interventions And Supports Social Circle Primary School

Positive Behavior Interventions And Supports Social Circle Primary School

Behavior Policies

Behavior Policies

Https Acnj Org Downloads 2017 07 21 A Basic Guide To Special Education Pdf

Https Acnj Org Downloads 2017 07 21 A Basic Guide To Special Education Pdf

Https Encrypted Tbn0 Gstatic Com Images Q Tbn 3aand9gcttdlshjgfr5dlql3edaaz30tdnwbgemzprgz Lj8ktjgildujx Usqp Cau

Https Encrypted Tbn0 Gstatic Com Images Q Tbn 3aand9gcttdlshjgfr5dlql3edaaz30tdnwbgemzprgz Lj8ktjgildujx Usqp Cau

Special Education Disciplinary Flow Chart Mindmeister Mind Map

Special Education Disciplinary Flow Chart Mindmeister Mind Map

Free 9 Flowchart Examples For Students In Pdf Examples

Free 9 Flowchart Examples For Students In Pdf Examples

Https Arksped K12 Ar Us Documents Paperwork Reduction Sped Process Guide Pdf

Https Arksped K12 Ar Us Documents Paperwork Reduction Sped Process Guide Pdf

Discipline Flow Chart

Discipline Flow Chart

Which Is Better A 504 Plan Or An Iep School Psychologist Files

Which Is Better A 504 Plan Or An Iep School Psychologist Files

The Basics Of Special Education Assessments

The Basics Of Special Education Assessments

Ccr Iep 5 Step Process Wisconsin Department Of Public Instruction

Ccr Iep 5 Step Process Wisconsin Department Of Public Instruction

Organizational Charts San Benito High School

Organizational Charts San Benito High School

Pbis Highland High School

Pbis Highland High School

Mtss Tst Forms Diagnostics Behavioral Services Pascagoula Gautier School District

Mtss Tst Forms Diagnostics Behavioral Services Pascagoula Gautier School District

Identification Process Pueblo City Schools Internet

Identification Process Pueblo City Schools Internet

Special Education Berkeley Unified School District

Special Education Berkeley Unified School District

Behavior Matrix And Major Vs Minors Flow Chart Miscellaneous Golden Valley High School

Behavior Matrix And Major Vs Minors Flow Chart Miscellaneous Golden Valley High School

Special Education Certified Procedure Guide

Special Education Certified Procedure Guide

Discipline Flow Chart Hutt International Boys School

Discipline Flow Chart Hutt International Boys School

Tool Kit On Teaching And Assessing Students With Disabilities Technical Assistance Products

Tool Kit On Teaching And Assessing Students With Disabilities Technical Assistance Products

Response Model Bloomfield Hills Schools

Response Model Bloomfield Hills Schools

2

2

Educational Services District Departments Central Unified School District

Educational Services District Departments Central Unified School District

Behavior Matrix And Major Vs Minors Flow Chart Miscellaneous Golden Valley High School

Behavior Matrix And Major Vs Minors Flow Chart Miscellaneous Golden Valley High School

Student Discipline Belmont Redwood Shores School District

Student Discipline Belmont Redwood Shores School District

2

2

Discipline Of Special Education Students Under Idea Flow Chart Http Www Edresources Special Education Teacher Special Education Special Education Students

Discipline Of Special Education Students Under Idea Flow Chart Http Www Edresources Special Education Teacher Special Education Special Education Students

Admin Flowchart Tustin Unified School District

Admin Flowchart Tustin Unified School District

Https Encrypted Tbn0 Gstatic Com Images Q Tbn 3aand9gcrd19duseh3xrqhui W17t2k2hdzndegcrd0lmgyvbibixkb Md Usqp Cau

Https Encrypted Tbn0 Gstatic Com Images Q Tbn 3aand9gcrd19duseh3xrqhui W17t2k2hdzndegcrd0lmgyvbibixkb Md Usqp Cau

Making A Referral For Special Education Ospi

Making A Referral For Special Education Ospi

Vi Multiple Disability

Vi Multiple Disability

Https Arksped K12 Ar Us Documents Paperwork Reduction Sped Process Guide Pdf

Https Arksped K12 Ar Us Documents Paperwork Reduction Sped Process Guide Pdf

Tier 1 Classroom Management Start Whole Child Education Pascagoula Gautier School District

Tier 1 Classroom Management Start Whole Child Education Pascagoula Gautier School District

Rethinking Discipline Special Education Considerations Ppt Download

Rethinking Discipline Special Education Considerations Ppt Download

Student Discipline Belmont Redwood Shores School District

Student Discipline Belmont Redwood Shores School District

Students From Low Income Families And Special Education

Students From Low Income Families And Special Education

Behavior Policies

Behavior Policies

2

2

2

2

Https Www Gadoe Org Curriculum Instruction And Assessment Special Education Services Documents Selda 2017 18 Feb 20mtg Behavior 20and 20discipline 20ppt Pdf

Https Www Gadoe Org Curriculum Instruction And Assessment Special Education Services Documents Selda 2017 18 Feb 20mtg Behavior 20and 20discipline 20ppt Pdf

4 Steps To Discipline An Employee Lucidchart Blog

4 Steps To Discipline An Employee Lucidchart Blog

Education Intake Long Island Advocacy Center

Education Intake Long Island Advocacy Center

Fosston

Fosston

Communication Flowchart Davis Junior High School

Communication Flowchart Davis Junior High School

Educational Services District Departments Central Unified School District

Educational Services District Departments Central Unified School District

Positive Behavior Interventions And Supports Social Circle Primary School

Positive Behavior Interventions And Supports Social Circle Primary School

Https Sde Ok Gov Sites Ok Gov Sde Files Oklahoma 20special 20education 20handbook Pdf

Https Sde Ok Gov Sites Ok Gov Sde Files Oklahoma 20special 20education 20handbook Pdf

Policy On Bullying Forms Policies Everett Public School District

Policy On Bullying Forms Policies Everett Public School District

Special Education Division Sped Home Page

Special Education Division Sped Home Page

Defining Ape Best Practice For Connectciut Schools

Defining Ape Best Practice For Connectciut Schools

Exceptional Student Services Arizona Department Of Education

Exceptional Student Services Arizona Department Of Education

Building Organization Chart Overview

Building Organization Chart Overview

Tier I Team Training Midwest Pbis Network

Tier I Team Training Midwest Pbis Network

Https Encrypted Tbn0 Gstatic Com Images Q Tbn 3aand9gcrvg551mlci1eed1gza9hzl Lurrxf8qwy9xv6ha4cfyrazr0bi Usqp Cau

Https Encrypted Tbn0 Gstatic Com Images Q Tbn 3aand9gcrvg551mlci1eed1gza9hzl Lurrxf8qwy9xv6ha4cfyrazr0bi Usqp Cau

Discipline Procedures For Students With Disabilities

Discipline Procedures For Students With Disabilities

Virginia Tiered Systems Of Supports Vtss Positive Behavioral Interventions And Supports Pbis Charlottesville City Schools

Virginia Tiered Systems Of Supports Vtss Positive Behavioral Interventions And Supports Pbis Charlottesville City Schools

Forms For Special Education Staff Special Education

Forms For Special Education Staff Special Education

Flow Chart For Recommended Procedures Following Report Of Suspected Abuse Download Scientific Diagram

Flow Chart For Recommended Procedures Following Report Of Suspected Abuse Download Scientific Diagram

Https Www Tn Gov Content Dam Tn Education Special Education Rti Rti2 Implementation Guide Pdf

Https Www Tn Gov Content Dam Tn Education Special Education Rti Rti2 Implementation Guide Pdf

Ed Fi Infinite Campus

Ed Fi Infinite Campus

Page 2 Specialeducationonesheets

Page 2 Specialeducationonesheets

Pbis Wausau School District

Pbis Wausau School District

Understanding The Early Intervention System Pacer Center

Understanding The Early Intervention System Pacer Center

Behavior Tracking Apps Hero

Behavior Tracking Apps Hero

2

2

Fulton Virtual School Registration

Fulton Virtual School Registration

Admissions Policy Austin International School

Admissions Policy Austin International School

Behavior Plan Flow Charts And Tools By The Autism Helper Tpt

Behavior Plan Flow Charts And Tools By The Autism Helper Tpt

Education In India

Education In India

Special Education Costs Flood School Budgets Ed100

Special Education Costs Flood School Budgets Ed100

Section 504 Michigan Alliance For Families

Section 504 Michigan Alliance For Families

Https Www Mccsc Edu Cms Lib In01906545 Centricity Domain 252 Behaviorinterventionmanual Pdf

Https Www Mccsc Edu Cms Lib In01906545 Centricity Domain 252 Behaviorinterventionmanual Pdf

Iep Process Posts Facebook

Iep Process Posts Facebook

Https Dpi Wi Gov Sites Default Files Imce Sped Pdf Forms Guide Pdf

Https Dpi Wi Gov Sites Default Files Imce Sped Pdf Forms Guide Pdf

Http Www M Gsd Org Document Library Monroe Gregg School District Documents Special Education 464 Navigating The Course File

Http Www M Gsd Org Document Library Monroe Gregg School District Documents Special Education 464 Navigating The Course File

Questions About The English Requirement Health Professions Advising

Questions About The English Requirement Health Professions Advising

Reevaluations Texas Project First

Reevaluations Texas Project First

Fw Safe And Strong Flowing Wells Unified School District 8

Fw Safe And Strong Flowing Wells Unified School District 8

Https Encrypted Tbn0 Gstatic Com Images Q Tbn 3aand9gcqpd8ihfzze6sqfuz62mjq21xsi Hejbsz6wkqb8 Seawtvx1zi Usqp Cau

Https Encrypted Tbn0 Gstatic Com Images Q Tbn 3aand9gcqpd8ihfzze6sqfuz62mjq21xsi Hejbsz6wkqb8 Seawtvx1zi Usqp Cau